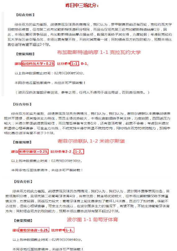
谢菲联迎战米德尔斯堡:租借大军集结,名额紧张预警!

即将到来的英冠赛事中,谢菲联队将对阵米德尔斯堡队,这场比赛因谢菲联队阵容调整的策略而备受关注。近期,关于“谢菲联租借球员过多,名额不够用”的讨论在足球界引起了热烈反响。本文将深入探讨谢菲联队的签约策略如何影响比赛结果,并对这场比赛进行细致预测。
8️⃣
**租借球员策略的挑战**
近年来,为了快速提升球队实力,谢菲联队采取了大量租借球员的策略。虽然这一做法在短期内增强了球队实力,但也带来了阵容不稳定的困扰。租借球员往往是其他球队无法提供比赛时间的潜力新人或需要找回状态的老将,在谢菲联队的战术体系中难以迅速融入和发挥。
**租借名额的限制**使得谢菲联队需要精确配置人员,这不仅影响了球队的日常训练,还限制了主教练在比赛中选择球员的自由度。在与米德尔斯堡队的对决中,如何挑选合适的首发球员成为谢菲联队面临的一大难题,中超买球官方网站。
**谢菲联与米德尔斯堡的历史交锋**

回顾两队的历史交锋,谢菲联队和米德尔斯堡队在英冠联赛中的表现不相上下。谢菲联队在过去几次对阵中略占上风,尤其是在主场比赛中,凭借主场优势和球迷支持,往往能取得好成绩,中超买球网官网入口。然而,这并不能掩盖球队在租借策略下可能存在的隐患。
相较之下,米德尔斯堡队在球员配置上更为稳定,依赖自有球员体系进行长期培养。这种策略虽然需要更长的时间来显现成果,但提供了更高的稳定性和团队默契。谢菲联队在短期爆发力上可能占优,但长期持续性问题值得关注。
☕
**具体案例分析:租借策略的双刃剑**
2025-2025赛季的切尔西队是成功运用大量租借球员策略的典型案例。当时,在兰帕德执教的切尔西队因受到财政公平政策和转会禁令的限制,不得不依赖租借球员回归。这种制约激发了梅森·芒特、塔米·亚伯拉罕等年轻球员的积极性,他们成为球队重要组成部分。然而,这种租借策略的成功实施,依赖于年轻球员本身的巨大潜力和能迅速融入球队的能力。

相比之下,谢菲联队的租借策略似乎未能达到同样的效果,原因在于过于依赖租借球员的短期表现,而忽视了团队长期建设的重要性。若不及时调整策略,谢菲联队可能会在面对同类竞争对手时失去优势。
**对英冠比赛的预测分析**
综合考虑,谢菲联队在对阵米德尔斯堡队的比赛中,虽然短期内具有一定的实力优势,但阵容的稳定性和持久性的欠缺可能成为其致命弱点。尤其在比赛后期,如果主力球员体力不支或临场发挥不佳,球队缺乏第二套稳定阵容来补位,将会严重影响比赛结果。
因此,本场对决可能更多地取决于谢菲联队如何利用主场优势,以及主教练如何在租借球员与本土球员之间找到合理的平衡点。谢菲联队需在抓住任何可能的机会顶住压力,才能在这场激烈的英冠争夺战中最终获胜。
中超买球网官网入口 中超买球官方在哪买 中超买球(中国)官方网站